乐清上班族网

标题: 乐清初中报名结果时间。 [打印本页]

作者: wuqing0926    时间: 2022-7-6 11:13
标题: 乐清初中报名结果时间。
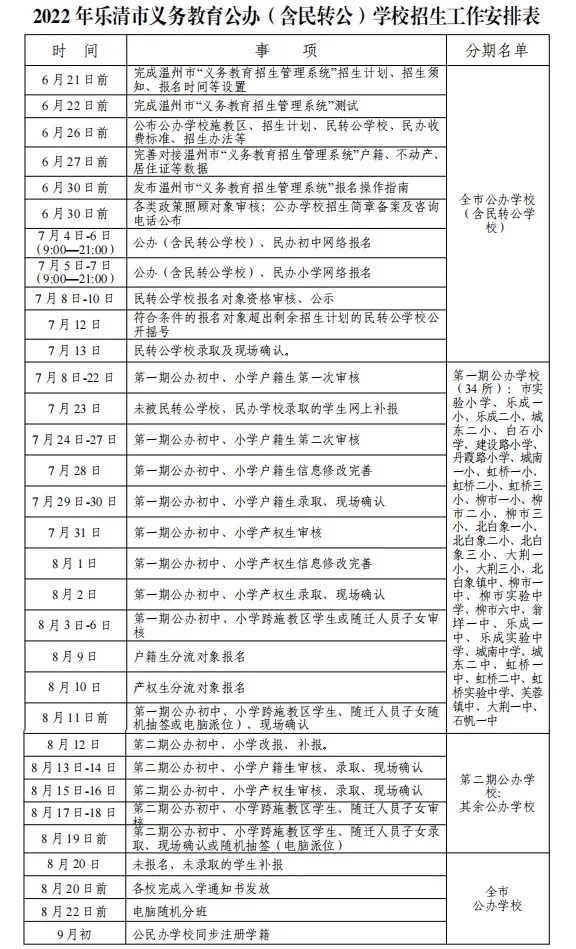
乐清初中报名之后,大概的录取结果时间在什么时候?有谁知道吗?

作者: 黄阿明    时间: 2022-7-6 16:37
提示: 作者被禁止或删除 内容自动屏蔽
作者: 清晰霓虹    时间: 2022-7-6 17:30






欢迎光临 乐清上班族网 (http://bbs.5iyq.com/) Powered by Discuz! X3.3