乐清上班族网

 找回密码
 立即注册
搜索

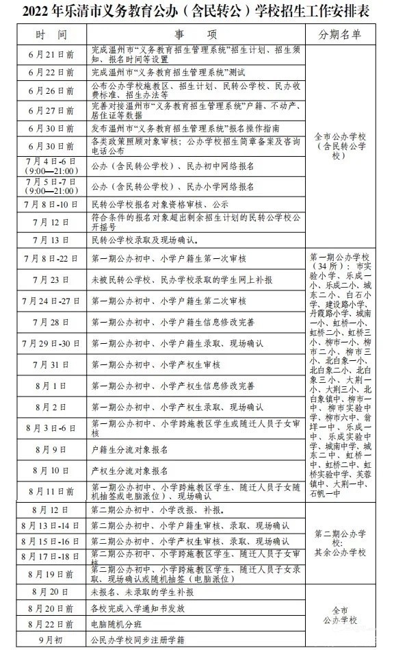
初中入学问题乐成镇一中

查看数: 11154 | 评论数: 17 | 收藏 0
关灯 | 提示:支持键盘翻页<-左 右->
    组图打开中,请稍候......
发布时间: 2022-7-28 11:29

正文摘要:

网上报名乐成镇第一中学(初中)有户籍和房产,显示审核通过(又没显示录取),根据网上流程的话7月29日(明天)应该是现场确认资料,可是我这边迟迟没有收到手机信息之类的,想问问大家有没有知道怎么回事,或者给 ...

回复

wuqing0926来自: 浙江省温州市 电信 发表于 2022-8-1 16:34
户籍生应该都录取了,现在大家讨论新话题,住宿问题。
 
青春不打折来自: 浙江省温州市 联通 发表于 2022-7-30 12:28
户籍生,慌什么
 
小妖0210来自: 浙江省温州市 移动 发表于 2022-7-30 12:02
录取结果已出
 
油然而生来自: 浙江省温州市 移动 发表于 2022-7-30 07:29
有户籍有房产你还怕上不了一中?真是杞人忧天
 
星期久来自: 浙江省温州市 电信 发表于 2022-7-29 21:39
wuqing0926 发表于 2022-07-29 08:01
我们是祖上下来一直是这个户籍地,但是听说别的学校都29-30日现场中午11:00前会确认完成,一中啥消息都没有,所有人都是懵的状态,因为所有人都是看教育局发布的时间表去跟进的。学校要安排好

祖上下来的户籍你怕啥,原住民最大
 
txomin来自: 浙江省温州市 移动 发表于 2022-7-29 21:23
吼吼统考 发表于 2022-07-29 16:15
去学校看看不就好了

学校没人,今天去了
 
吼吼统考来自: 浙江省温州市 移动 发表于 2022-7-29 16:15
去学校看看不就好了
 
wuqing0926来自: 浙江省温州市 电信 发表于 2022-7-29 08:01
我们是祖上下来一直是这个户籍地,但是听说别的学校都29-30日现场中午11:00前会确认完成,一中啥消息都没有,所有人都是懵的状态,因为所有人都是看教育局发布的时间表去跟进的。学校要安排好
 

手机版|小黑屋|乐清上班族网 ( 浙B2-20100310-1 )

GMT+8, 2026-4-6 21:17

Powered by Discuz! X3.3

© 2001-2017 Comsenz Inc.

快速回复 返回顶部 返回列表